yl6809永利检测中心
yl6809永利官网集团官网
|
ENGLISH
首页
永利概况
学院简介
历史沿革
机构设置
学院领导
学院党委
院长秘书
师资队伍
学科带头人
学术学位博士生导师
专业学位博士生导师
硕士生导师
教授风采
专任教师
兼职教授
本科教学
专业介绍
专业概况
教材建设
实验室建设
课程建设
教学文件
教学研究与改革
教学管理平台
学科科研
学科概况
科研概况
学术交流
学生工作
思政教育
学风建设
助困工作
素质拓展
社区建设
团学组织
就业工作
永利集团
研究生招生
研究生培养
研究生管理
企业永利集团站
研究生下载专区
党群工作
组织机构
制度建设
理论学习
三全育人
党史学习教育
党风廉政教育专栏
关工委工作
国际交流
交流动态
国际会议
留学生教育
规章制度
规章制度
校友录
校友活动
优秀校友
智慧中心
成果展示
激光加工类
柔性电子类
传动控制类
表面技术类
结构设计类
检测传感类
光电器件类
减振降噪类
下载专区
下载专区
新闻中心
XIN WEN GONG GAO
当前位置:首页 > 新闻中心 > 通知公告
新闻中心
学院新闻
>
通知公告
>
学术动态
>
教学工作
>
学生活动
>
通知公告
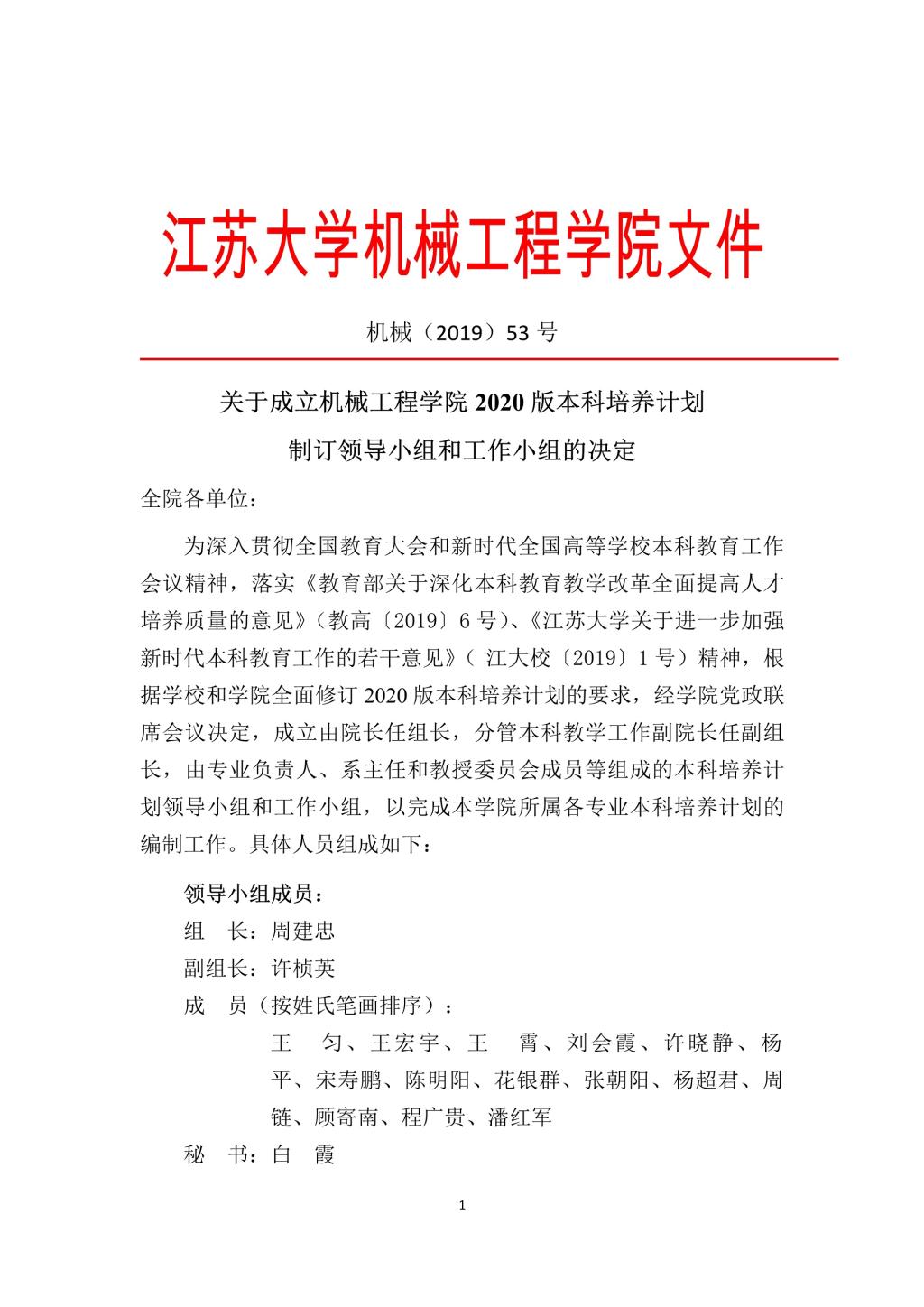
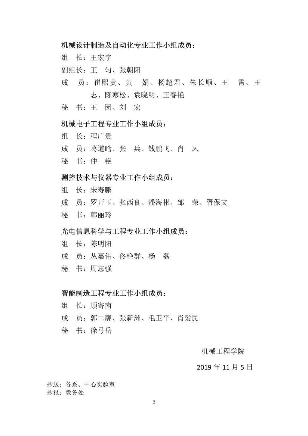
关于成立yl6809永利检测中心2020版本科培养计划制订领导小组和工作小组的决定
发布日期:2019-11-06 浏览次数:
附件【
【机械〔2019〕53号】关于成立yl6809永利检测中心2020版本科培养计划制订领导小组和工作小组的决定.docx
】已下载
次
相关链接 :
教育部
国家知识产权局
国家自然科学基金委
江苏省教育厅
江苏省科技厅
镇江市科技局
中科院分区在线平台
yl6809永利官网集团首页
yl6809永利官网集团科技处
信息公告
版权所有:yl6809永利检测中心(有限公司)官方网站-Official website
学院地址:江苏省镇江市京口区学府路301号 邮编:212013
机械学院公众号